设为首页
收藏本站
登陆
注册
本版
文章
帖子
群组
用户
大理药业首页
Portal
新闻中心
产品展示
关于我们
大理药业论坛
BBS
»
大理药业论坛
›
药品、制药、用药信息资讯
›
医学论文、术语
›
《药事管理与法规》2018年教材变动情况
《药事管理与法规》2018年教材变动情况
[复制链接]
大理药业
当前离线
积分
990
大理药业
170
主题
200
回帖
990
积分
管理员
积分
990
收听TA
发消息
1982
0
大理药业
发表于 2018-5-15 17:21:05
|
显示全部楼层
|
阅读模式
《药事管理与法规》2018年教材变动情况
2018年
执业药师
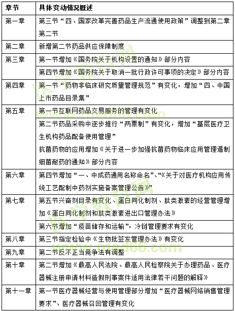
《药事管理与法规》的教材已经在各大书店有售,网校将今年教材与之前的教材进行了详细的对比,整理出《药事管理与法规》教材变动情况,每章都有所涉及,大体变化情况如下:
还有一些小的调整,具体变动情况以官方指导教材为准。希望以上内容对广大执业药师考生有帮助!预祝全部执业药师考生顺利通过2018年
执业药师考试
!
回复
使用道具
举报
返回列表
高级模式
B
Color
Image
Link
Quote
Code
Smilies
您需要登录后才可以回帖
登录
|
立即注册
本版积分规则
发表回复
回帖并转播
回帖后跳转到最后一页
浏览过的版块
GMP相关
咨询相关药厂
制药设备
制药工艺
发布主题
回复
收藏
(0)
转播
分享
推荐阅读
猜你喜欢
返回顶部
返回列表